直播平台
English
直播平台
直播平台概况
直播平台介绍
机构设置
历史沿革
机构委员会
学院领导
历任领导
师资队伍
高层次人才
教师队伍
人才培养
本科生教学
研究生教学
科学研究
科研动态
科研成果
科研平台
文件下载
党群工作
党务工作
职工之家
学生工作
国际合作
工作动态
出国(境)项目
文件资料
校友之家
校友活动
校友捐赠
校友风采
校友服务
联系我们
人才招聘
院务公开
国际合作
工作动态
出国(境)项目
文件资料
教师
学生
您现在所在位置:
直播平台
>>
国际合作
>>
文件资料
>>
教师
>> 正文
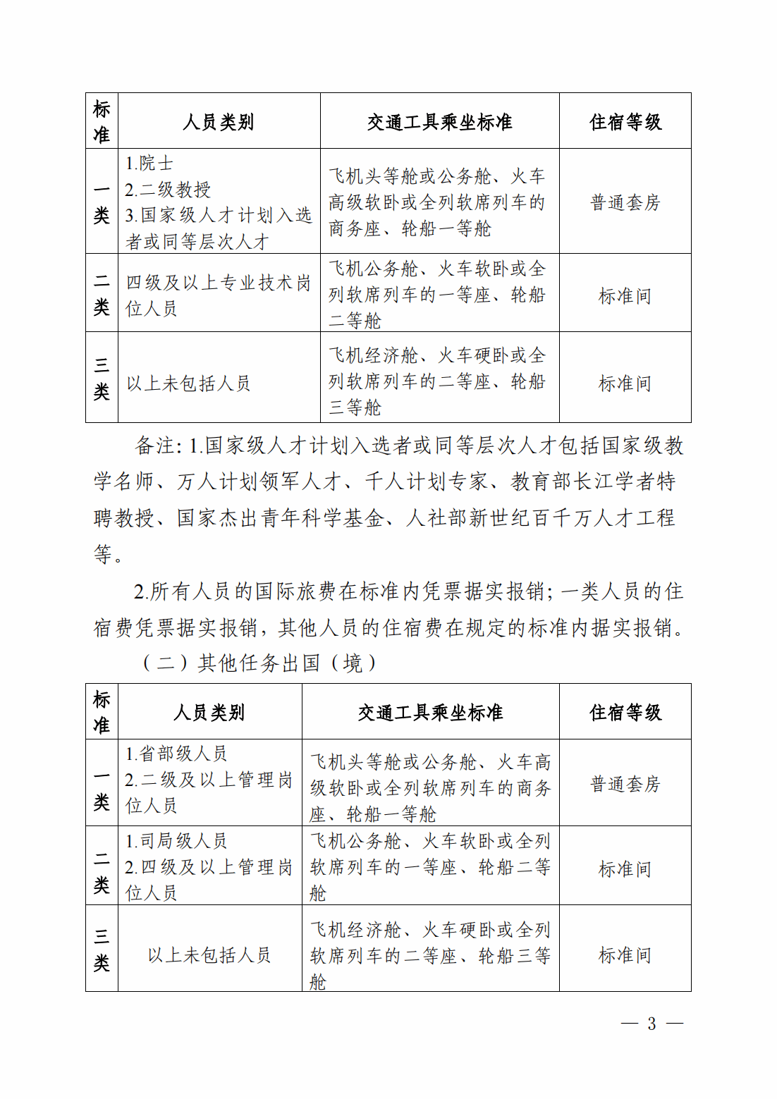
关于规范因公临时出国(境)交通工具乘坐标准、住宿等级等有关事项的通知
2023年10月11日 16:30 点击:次
上一条:财政部 外交部关于印发《因公临时出国经费管理办法》的通知
下一条:关于印发《直播平台 教职工因公短期 出国(境)管理办法》的通知
版权所有Copyright © 直播平台-在线直播平台入口